最新公告
2026.03.12
关于公布第九届全国大学生创新体验竞赛东北大学校内选拔赛决赛名单的通知
2022.11.09
关于东北大学2022年度学生创新创业工作评比表彰的通知
2022.11.09
【延期项目结题】关于第十五批大学生创新训练计划延期项目结题验收的通知
2022.09.01
关于举办东北大学2022年创新方法集训营营员争霸赛暨第十届中国TRIZ杯大学生创新方法大赛作品遴选活动的通知
创新团队评审专家
创业评审专家
竞赛评审专家
大创评审专家
教师角色
学生
首页
创新项目
创业项目
四节活动
比赛信息
研究生竞赛
学分
创新团队
科普立项
跨校人员注册
文件下载
文件下载
文件下载
文件下载
当前位置:
首页
. 文件下载
展板格式要求及制作模板(现场验收情况说明)最下方下载附件压缩包
2024-04-02
• 浏览数:1171次
一、展板样例
二、内容模板如图所示,详细模板内容请下载文件。
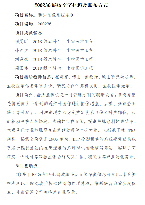
文字材料如下:
附件4:展板格式要求及制作模板(现场验收情况说明).zip
|
点击下载
上一篇
“创新创业管理系统”操作指南(学生端)(教师端)
2024-01-22
下一篇
中期检查报告书
2024-05-07